欢迎访问果新社新闻资讯网!
加入收藏
|
设为首页
更具新闻影响力网站
欢迎投稿本网站
首页
新闻
公告
文旅
招商
智库
乡村
教育
法治
财经
健康
访谈
体育
图库
关于
果新社
>
公告
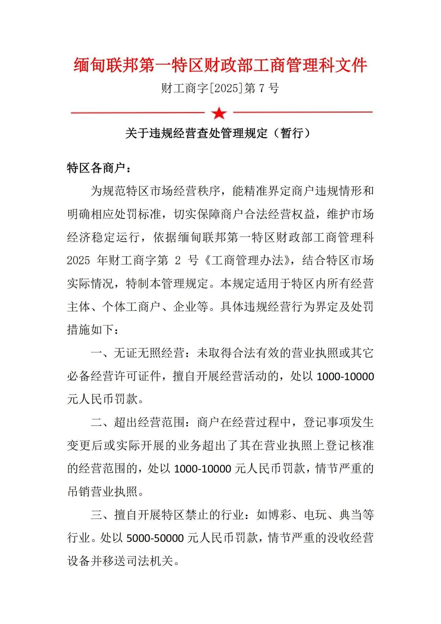
财政部工商管理科关于违规经营的处罚规定
发布时间:2025-10-22 19:48 来源:
果新社
作者:黄社长
上一篇:
东山区西山区及老街地区的停电通知
下一篇:
卫生部发放儿童疫苗接种预约通知
分享到:
0
最新资讯
·
民族叙事的永恒丰碑大水塘“抗日
·
白家犯罪集团案一审宣判白所成等
·
第一特区警察局第二期业务培训班
·
勐古县政府组织人员下乡助农田间
·
果敢首届“中秋杯”球类赛圆满落
·
果敢首届青少年3V3篮球争霸赛开赛
·
正义终至“四大家族”覆灭背后的
·
停火之下,果敢的和平为何“不持
·
勐古县政府联合卫生部深入澡堂河
·
弄曼区贸易:“合围+街道”市集与
阅读排行
·
柬埔寨电诈园瞄上韩国人,开设“
·
强师为先果敢教育提质的"筑基工
·
同盟军政治部工作组圆满完成四旅
·
中缅协作,如何为果敢稳定“搭框
·
深化跨境协作激活果敢开放发展新
·
近日再有250余名缅甸公民因非法入
·
同盟军第六期参谋队革命传统教育
·
掸北瑙丘镇一糖厂遭炮袭 3名工人被
·
地缘冲突阴影果敢贸易的脆弱性考
·
特区2025—2026学年上学期军烈子女学
网站首页
|
关于我们
|
联系我们
|
广告服务
|
法律声明
|
Copyright © 2002-2025 缅甸联邦第一特区人民新闻通讯社 版权所有
Power by DedeCms
缅ICP备88888888号
XML地图
果新社新闻网
未经授权请勿转载 | 网站所有内容来源广大网友,如有侵权联系我们删除。